法案行動
核管法修法專區
三讀條文
立法院會於 2025/5/13 三讀修正核子反應器設施管制法第 6 條。
第六條
核子反應器設施興建完成後,非經主管機關審核其終期安全分析報告、興建期間之檢查改善結果及系統功能試驗合格,不得裝填核子燃料。裝填核子燃料後,非經主管機關審核其功率試驗合格,並發給運轉執照,不得正式運轉。
前項運轉執照之有效期間最長為 40 年,期滿須繼續運轉者,經營者得於執照有效期間屆滿前向主管機關申請換發執照。未依規定換發執照者,不得繼續運轉。
運轉執照有效期間屆滿後,須再繼續運轉者,經營者得向主管機關申請,經主管機關確認核子反應器設施無安全顧慮並審核同意換發執照後,始得繼續運轉。
運轉執照之核發及換發,準用前條第一項各款規定;換發之運轉執照,其有效期間自執照生效日起算,最長為二十年;其申請應備文件、審核程序及其他應遵行事項之辦法,由主管機關定之。
為何要修核管法?
由於舊有條文規定,核電廠如需換照延役,需於執照屆滿前 5-15 年提出申請,並且對於已經停機的機組如何再恢復運轉完全沒有規範,因此如果不修正「核子反應器設施管法」,在核三廠 2 號機停機(114/05/17)後,我國的主要發電方式將只剩下高碳排的火力發電及昂貴又不穩定的風、光電,將嚴重影響經濟及工、商業發展。
而這樣的能源結構不僅違背了國際上的減碳趨勢,更影響了國人健康,也會增加我國的發電成本,進而導致電價的上漲或是台電的虧損,更因此影響到國家安全。 為何要修核管法? 由於舊有條文規定,核電廠如需換照延役,需於執照屆滿前 5-15 年提出申請,並且對於已經停機的機組如何再恢復運轉完全沒有規範,因此如果不修正「核子反應器設施管法」,在核三廠 2 號機停機(114/05/17)後,我國的主要發電方式將只剩下高碳排的火力發電及昂貴又不穩定的風、光電,將嚴重影響經濟及工、商業發展。
而這樣的能源結構不僅違背了國際上的減碳趨勢,更影響了國人健康,也會增加我國的發電成本,進而導致電價的上漲或是台電的虧損,更因此影響到國家安全。
修法內容
為了讓政府擁有彈性調整能源政策的手段,我們修正了「核子反應器設施管法」第六條。
在第二項上,新的版本將換照申請的期限放寬,將「規定之期限」也就是需執照屆滿前 5-15 年提出換照申請的規定刪除,改為執照有效期間屆滿前皆得提出申請,使即將面臨停機的核三廠 2 號機能保有提出申請的可能。
並新增了第三項來解決已經停機機組完全無法重啟的問題。 未來對於這些運轉執照到期的機組,如果行政機關判斷其有再運轉的需求,經營者(台電)可以向主管機關(核安會)提出換照的申請,在主管機關(核安會)確認沒有安全疑慮,並審核相關資料同意換照後,才能恢復運轉。
在第四項上,新的版本新增了換照年限的規範,明定其最長不得超過二十年。
修法總結
這次的修法,完全沒有強迫政府一定要讓核電廠繼續運轉,核電廠的延役、重啟都需要經過下列 5 個關卡。 其一:行政機關判斷有「需要」。 其二:經營者(台電)向主管機關(核安會)「提出」換照申請。 其三:主管機關(核安會)「確認」機組無安全上的疑慮。 其四:主管機關(核安會)「審核」相關報告及資料。 其五:主管機關(核安會)「同意」換發執照。 上述任何一個階段出現問題,核電廠都無法延役或重啟,也就是說,這是一個需要連過 5 關才能通過的嚴謹審核過程。
簡言之,這次的修法只是解決了舊有法規的不完善(完全排除核電廠延役或重啟),賦予政府「選擇」的空間,至於台灣要不要繼續保有核電這個能源選項,一切還是取決於負責任的執政者判斷。
法案推動時間軸
| 日期 | 發起人/單位 | 事件說明 |
|---|---|---|
| 101/05/18 | 台灣團結聯盟黨團 | 「核子反應器設施管制法」修正草案 一讀通過送交委員會 |
| 101/09/18 | 陳節如 | 「核子反應器設施管制法」修正草案 一讀通過送交委員會 |
| 101/09/18 | 鄭麗君 | 「核子反應器設施管制法」修正草案 一讀通過送交委員會 |
| 105/03/18 | 姚文智 | 「核子反應器設施管制法」修正草案 一讀通過送交委員會 |
| 105/11/04 | 呂孫綾 | 「核子反應器設施管制法」修正草案 一讀通過送交委員會 |
| 112/04/28 | 吳怡玎 | 「核子反應器設施管制法」修正草案 一讀通過送交委員會 |
| 113/02/20 | 王鴻薇 | 「核子反應器設施管制法」修正草案 一讀通過送交委員會 |
| 113/03/01 | 邱鎮軍 | 「核子反應器設施管制法」修正草案 一讀通過送交委員會 |
| 113/03/15 | 蘇清泉 | 「核子反應器設施管制法」修正草案 一讀通過送交委員會 |
| 113/05/03 | 翁曉玲 | 「核子反應器設施管制法」修正草案 一讀通過送交委員會 |
| 113/07/10 | 柯志恩召委 | 第一次委員會審查 |
| 113/07/12 | 台灣民眾黨黨團 | 「核子反應器設施管制法」修正草案 一讀通過送交委員會 |
| 113/10/04 | 徐欣瑩 | 「核子反應器設施管制法」修正草案 一讀通過送交委員會 |
| 114/03/07 | 葛如鈞 | 「核子反應器設施管制法」修正草案 一讀通過送交委員會 |
| 114/03/14 | 許宇甄 | 「核子反應器設施管制法」修正草案 一讀通過送交委員會 |
| 114/03/14 | 楊瓊瓔 | 「核子反應器設施管制法」修正草案 一讀通過送交委員會 |
| 114/03/19 | 葛如鈞召委 | 舉行「核子反應器設施管制法部分條文修正草案」修法公聽會 |
| 114/03/31 | 葛如鈞召委 | 第二次委員會審查 |
| 114/04/18 | 林思銘 | 「核子反應器設施管制法」修正草案 逕付二讀 |
| 114/04/25 | 黃健豪 | 「核子反應器設施管制法」修正草案 逕付二讀 |
| 114/04/25 | 王育敏 | 「核子反應器設施管制法」修正草案 逕付二讀 |
| 114/04/25 | 徐巧芯 | 「核子反應器設施管制法」修正草案 逕付二讀 |
| 114/05/09 | 張嘉郡 | 「核子反應器設施管制法」修正草案 逕付二讀 |
| 114/05/09 | 立法院長 | 主持黨團協商(第五案),因民進黨不斷進行程序發言,導致未進入實質協商 |
| 114/05/12 | 教文委員會 | 黨團協商未達成共識,法案留待院會處理 |
| 114/05/13 | - | 三讀通過 |
公聽會
立法院教育及文化委員會於 2025 年 3 月 19 日舉辦公聽會,討論核能相關法規修法、核電廠延役與重啟等能源議題,集思廣益,尋求台灣能源轉型共識。
本次公聽會聚焦於臺灣能源轉型與「核子反應器設施管制法」修法,討論核電廠延役或重啟的可行性、相關政策與社會觀點。會議主題為「展望未來科技發展,實現非碳家園,為臺灣能源提供多元選項」,並由召集委員強調希望建立理性討論平台,綜合各界意見,作為未來立法參考。
政府主管機關回應摘要:
- 法務部 指出,核電及能源政策涉及重大國家利益與環境安全,須廣納專家意見並尋求社會最大共識。
- 經濟部 表示尊重立法院修法職權,但在修法前需依法行事,同時進一步與社會溝通核廢料處置議題。
- 核安會 說明無預設能源立場,若修法通過,核電廠須依規進行安全評估、組織重整、燃料處置及設備更新,經嚴格審查合格後,始能申請換照運轉。
支持方主要意見
- 電力穩定與經濟競爭力:認為穩定且平價的電力對產業(尤其科技業及 AI)與民生至關重要,核電為經濟、穩定且潔淨的電力來源。
- 能源自主及安全:臺灣能源高度仰賴進口,核電可強化能源安全,並因應國際地緣風險帶來的天然氣供應問題。
- 淨零碳排與環保:核能被視為低碳、無煤能源,有助減緩空污,相較之下,風電、光電也有部分環境爭議。
- 技術進步與安全管理:主張台電與核安會有專業能力落實安全管理,耐震評估合乎國際標準,新技術(如 SMR)更具安全保障。
- 國際趨勢:多國重啟或延長核電廠運轉,美國甚至延長至 80 年,全球「核能復興」趨勢明顯。
- 未來選項保留:建議提前完備法律規範,即使短期不使用核電,亦保留因應緊急情勢的政策彈性。
- 地方居民支持:部分核電廠所在地居民多數贊成延役,視其為經濟發展動力。
反對方主要意見
- 安全疑慮:質疑老舊機組設備老化,核災風險增高,臺灣位於地震帶且活斷層鄰近電廠,部分設備(如蒸汽產生器)更易故障。
- 核廢料處置困境:強調高放射性廢棄物最終處置方案未確定,臨時貯存設施進度緩慢,延役只會增加後代負擔。
- 法規與行政障礙:現有法規要求提前換照,部分機組已進入除役階段,修法有與現行除役計畫產生法律矛盾之虞。
- 緊急應變不足:現行緊急應變計畫區域過小,如擴大至國際標準恐無法實際撤離或安置大規模人口。
- 人才斷層:核工人才培育出現斷層,專業人力不足以支援未來需求。
- 呼籲續推能源轉型:主張應維持減煤、增氣與發展再生能源路徑,再生能源較核能推動速度快且無核安與廢料難題,應加速電網升級。
- 社會爭議未解:核能爭議涉及意識形態對立,缺乏實質社會對話與共識。
- 國際核能並非法隆:部分意見認為全球核能占比事實上持續下滑,全球多數國家正轉向再生能源。
核電延役 Q&A
Q:核廢料放哪裡?
A: 中央研究院及核安會的報告中均明確表明,即使讓核三廠 1 號機及 2 號機全力運轉,核電廠內的冷卻池都可以再儲存 4-5 年的時間,因此不會出現核廢料沒地方放的問題。
檢視各電廠乾式貯存場的情況:
- 核一:乾貯場室外的已經取得運轉執照,室內的也已經在公開招標階段
- 核二:乾貯場室外正在動工興建,室內也在公開招標階段
- 核三:乾貯場室內將於今年內進入公開招標
也就是說,各電廠的核廢貯存問題其實都在穩步的進行中,狀況跟民進黨講的完全不同。

Q:台灣還沒有核廢料的「永久儲存場」,未來怎麼辦?
A: 永久儲存場目前世界上僅有芬蘭完工,瑞典正興建中,目前全球大部分的核廢料都仍儲存在乾式乾貯場內,各國都在思考如何完美解決核廢料問題,例如美國、日本都有再利用相關研究並取得一定發展,比如核廢料發電。
我國乾式貯存系統設計壽命 50 年,即便找不到最終永久儲存場,且政府在規劃的「中期暫時貯存設施」也完全沒有下文,50 年內也不會出現「核廢料沒有地方放」的問題。
核廢料是一個全球都在努力突破的課題,就如同核融合一樣,即便短期內商轉營利很難,我們仍會嘗試找到解方。誰知道 50 年後我們科技會進展到什麼程度呢?
Q:修法沒有經過討論,過程黑箱?
A: 核管法自 113 年 7 月 10 日首次審查,114 年 3 月 19 日公聽會,114 年 3 月 31 日第二次審查,歷時共 237 分鐘才將第六條送出委員會,114 年 5 月 9 日排入協商,因民進黨程序發言干擾未討論,114 年 5 月 12 日再協商後送入院會表決。全程發言及相關報告網路皆可查,完全沒有黑箱。
Q:核電廠當初設計就是 40 年,延役不會有安全問題嗎?
A:
- 美國 86 部機組准延役 20 年
- 法國 32 座機組准延役 20 年
- 日本 6 座機組准延役 20 年
- 英國 2 部機組准延役 10 年 此外還有許多機組申請延役等待審核。國際上核電廠延役已屬常態,如果真如民進黨所說危險,無這麼多國家採用延役作法。
Q:台灣機組老舊且位於地震帶上,風險更高?
A: 大多數老舊設備可以更換,只有反應爐壓力容器與圍阻體原則上不能更換,是核安會審查重點。
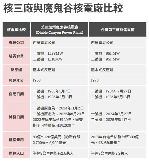
以核三廠為例,與美國加州魔鬼谷核電廠類似,皆為西屋電氣公司建,且同為壓水式反應爐,其延役狀況對我們有高度參考價值。
在自然風險上,日本地震、海嘯機率不會比我們低,也發生過核災,但仍決定續用核能,表示地震、海嘯等問題不是無解,可透過更多防護措施確保安全,日本做法值得借鑑。

Q:延役沒有考慮核電廠附近居民感受?
A: 核三廠所在地恆春鎮尤鎮長曾出席修法公聽會表示:「恆春鎮 7、8 成民眾都贊成延役」,多次民調支持率高達 75% 以上。為在乎民眾感受,多次民調確認居民想法,是負責任政府推動大型公共建設該做的事。
Q:台電官網電力資訊供電都很充裕,為什麼還需要延役?
A: 白天光電運轉,數據看似漂亮,但半夜光電下班、夏季風電不轉時才是真正檢驗台灣是否缺電的時候。隨光、風電佔比增加,供電在炎熱夏季半夜面臨更大挑戰。台電未公布「夜尖峰備轉容量率」,只公佈全部機組運轉的數據,間接證明有缺電隱憂。
Q:核電能解決台灣空污問題嗎?
A: “完全消除”台灣空污沒辦法,因發電方式、境外傳輸、季節等也會影響空氣品質。但核能可改善緩解空污,因火力發電排的溫室氣體為核能好幾倍,無論火電搭配何種碳捕捉或封存技術,其碳排還是遠高於核能。改善多少取決於核電能取代多少火電。

相關新聞報導
臺灣
- Focus Taiwan - 核三廠 2 號機停機 台電:供電無虞
- Taipei Times - Nuclear power plant shutdown raises energy security concerns
- 聯合報 - 核三廠 2 號機停機 台電:供電無虞
- 蘋果日報 - 核三廠 2 號機停機 台電:供電無虞
- Reccessary - 台灣立法院允許核電廠延役
- Reccessary - 非核家園系列報導(1)
- Reccessary - 非核家園系列報導(2)